ネパールビザ[申請サポート]
![]()
豊富な実績
60か国以上の申請実績
各種ビザのスペシャリストが
対応いたします
各種書類サポート
招聘状や会社推薦状など
必要書類のサンプルを
ご案内します
セキュリティ対策
個人情報の保護には
厳重な対策を
安心してご利用ください

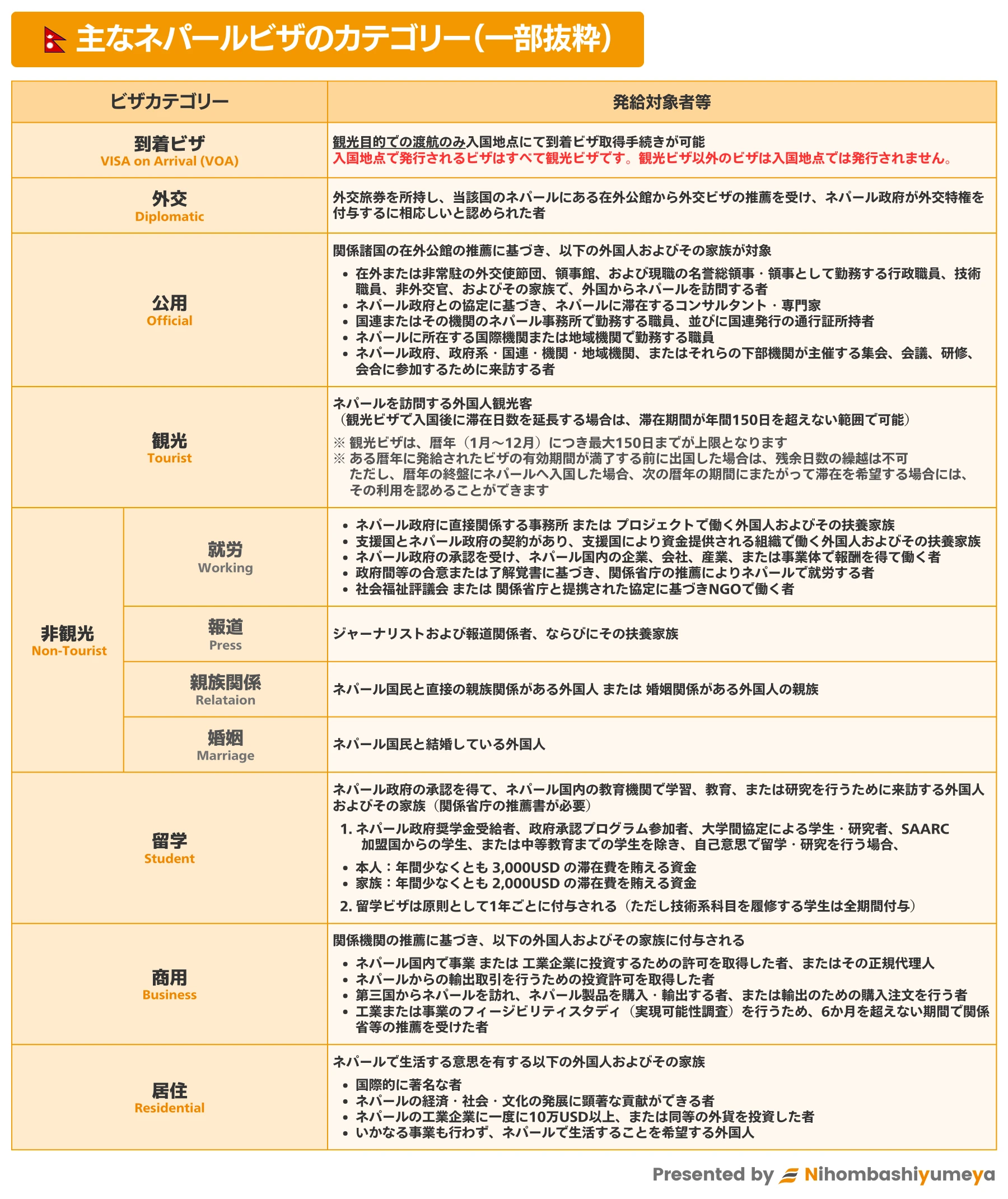
ネパールビザの種類

ネパールビザについての概要
手続や規則に関する最新の情報については、駐日ネパール大使館、ネパール政府移民局ウェブサイト等もご確認ください。
駐日ネパール大使館(Embassy of Nepal in Japan)|日本国籍の方のネパール入国について
ネパール政府移民局(Department of Immigration)
商用目的の場合、観光ビザを取得・渡航し、カトマンズ市内のネパール政府移民局でビザ切替が可能です
詳しくはネパール政府民局 または 当地政府移民局にお問い合わせください

アライバルビザ(VISA on Arrival)
ネパール入国のための観光ビザについては、アライバルビザ(VISA on Arrival)の取得も可能です。
日本でオンライン申請を行い、現地到着時にビザを取得するか、カトマンズのトリブバン国際空港到着後に専用端末でオンライン申請→ビザ代金の支払い→ビザ取得へと進むこととなります。
なお、審査の結果ネパール入国が認められない場合や制度自体が予告なく変更される場合がございますのでご留意ください。
トリブバン国際空港 入国管理局(Immigration Office Trabhuwan International Airport)|On Arrival (Tourist) VISA
カトマンズ・トリブバン国際空港到後の申請→取得の場合、時間を要する場合がございますまた、アライバルビザの各入国地点の実際の運用については弊社で確認することはできません。
運用の詳細に関するお問い合わせは、ネパール政府移民局へお問い合わせ下さい。

ネパールビザに関する留意事項等
日本国籍の方のネパール渡航に際してのビザ要否
日本国籍の方がネパールに渡航する場合、ビザ取得が必要となります。
日本国籍以外の方につきましては、ネパール大使館 または ネパール政府移民局ホームページ等にてご確認下さい。

滞在許可の延長手続について
観光ビザで入国後に滞在日数を延長する場合は、滞在期間が暦年(1月〜12月)で150日を超えない範囲で、政府移民局にて滞在許可(Stay Permit)の延長手続が可能です(延長には申請料と手数料が必要)。
滞在許可の延長手続をせずに許可日数を超えて滞在していた場合は不法滞在となり、超過した日数に報じた反則金が、また超過日数が150日を超える場合は罰金が科せられるとともに、不法滞在者として逮捕・拘束される場合がありますので十分ご注意ください。
ネパール政府移民局(Department of Immigration)|Tourist Visa Extension
トリブバン国際空港 入国管理局(Immigration Office Trabhuwan International Airport)|FAQ
ビザ申請に関するよくある質問
ビザ申請にかかる期間はどのくらいですか?
ビザを申請する国や種類によって異なりますので、お問い合わせ時にご確認ください。
ビザの有効期限と滞在可能期間の違いは何ですか?
ビザの有効期限は「入国可能な期限」を指し、滞在可能期間は「1回の入国で滞在できる日数」を指します。例えば、有効期限3ヶ月・滞在期間30日のビザの場合、発行から3ヶ月以内に入国し、入国後は30日間滞在できます。
マルチビザとシングルビザの違いは?
シングルビザは1回のみ入国可能で、一度出国すると無効になります。マルチビザは有効期限内に複数回の入出国が可能です。頻繁に訪問する方にはマルチビザの方が利便性が高いですが、申請する国・ビザの種類によって申請条件等がある場合がありますので、お問い合わせください。
ビザ申請が却下される主な理由は?
書類不備、虚偽申告、過去の違反歴、招聘状の不備などが主な理由です。また、パスポートの有効期限不足や空白ページ不足も却下理由となります。申請前に必ず要件をご確認ください。
家族同時申請は可能ですか?
申請する国やビザの種類によって異なりますが、申請が可能な場合は概ね「関係を証明する書類(戸籍謄本など)」の提出が必要です。また、それぞれの申請者ごとに必要書類を準備する必要があります。
駐日ネパール大使館
ネパール大使館(東京)
(最寄り駅:東急目黒線 武蔵小山駅(東急バス 清水停留所前))
※予告無く変更となる場合がありますのでご了承ください




